
传统锂离子电池虽在便携电子设备和电动汽车领域应用广泛,但正极所用过渡金属存在资源有限、价格上涨等问题,促使研究者探索低成本、绿色可再生的 sulfur 基正极材料;然而,传统碳 / 硫复合 正极面临多硫化锂穿梭、活性物质团聚、循环寿命短等难题,硫化聚丙烯腈(SPAN)因高导电性、无自放电等优势成为潜在替代材料,但锂金属负极与 SPAN正极 组合仍受多硫化锂穿梭导致的负极腐蚀、容量衰减等问题制约。现有电解质优化策略(如碳酸盐基极性电解质、弱溶剂化电解质、高浓度电解质等)虽能构建相对稳定的电极 / 电解质界面(EEI),但存在库伦效率低、锂离子传输动力学迟缓、电解质本体中锂离子解离能力弱等缺陷,难以同时满足 anode/cathode 兼容性、阴离子衍生界面形成及快速锂离子传输的需求,为下一代长寿命锂 - 硫化聚丙烯腈(Li||SPAN)电池的实际应用带来挑战,因此亟需开发新型电解质设计策略以解决上述瓶颈。
近日,南开大学陈军和卢勇团队提出一种阴离子诱导桥联电解质(AIBE)设计策略,通过利用具有多齿配位倾向的小尺寸硝酸根(NO₃⁻)阴离子,在锂 - 硫化聚丙烯腈(Li||SPAN)电池中同时实现正负极兼容性、阴离子衍生界面形成与快速锂离子(Li⁺)传输动力学;NO₃⁻可与多个 Li⁺配位形成 [Li⁺-NO₃⁻-Li⁺] 桥联复合物,缩短 Li⁺间距离并构建阴离子主导的溶剂化结构,同时促进富无机成分的稳定电极 / 电解质界面(EEI)形成以抑制电极降解;基于该策略,以 1,2 - 二乙氧基乙烷(DEE)为溶剂的 AIBE-DEE 表现最优,Li||Cu 半电池中锂沉积 / 剥离库伦效率达 99.14%,Li||SPAN 全电池在 500 次循环后容量保持率为 80.5%,而 Ah 级软包电池(50μm 锂箔、4.0 mAh cm⁻² SPAN、1.52 g Ah⁻¹ 贫电解质)经 95 次循环容量保持率仍达 99.7%,该研究为 Li||SPAN 电池的先进电解质设计提供了新视角与指导方案。
本文以《Anion-Induced Bridged Electrolyte Design Strategy Mitigates Capacity Decay in Lithium–Sulfurized Polyacrylonitrile Batteries》为题发表在《Angewandte Chemie International Edition》期刊,第一作者是南开大学化学学院 Shuang Wu 和 Xinyi Liu,通讯作者陈军和卢勇。

【工作要点】
本文创新性提出阴离子诱导桥联电解质(AIBE)设计策略,以具有平面三角形结构和多齿配位能力的硝酸根(NO₃⁻)阴离子为核心,通过其与多个锂离子(Li⁺)配位形成 [Li⁺-NO₃⁻-Li⁺] 桥联复合物,缩短 Li⁺间距离(<5.5 Å)并构建阴离子主导的溶剂化结构。该结构不仅能提升 Li⁺界面反应动力学,还可促进富无机成分的电极 / 电解质界面(EEI)形成,同时通过筛选低 | ESPₘₐₓ|/|ESPₘᵢₙ|(<0.4)且具有适度给电子能力的溶剂(如 1,2 - 二乙氧基乙烷 DEE),确保硝酸锂(LiNO₃)有效解离并兼顾锂金属兼容性,解决传统电解质难以同时满足正负极适配、界面稳定性与离子传输效率的问题。
通过拉曼光谱、核磁共振(NMR)、分子动力学(MD)模拟及同步辐射 X 射线散射等表征,证实 AIBE(尤其 AIBE-DEE)具有更优的溶剂化结构:其 Li⁺与溶剂的配位数最低、与双氟磺酰亚胺锂(LiFSI)中阴离子的配位数最高,且形成的离子簇尺寸更大、聚集更紧密,同时具备高离子电导率(30℃下 10.73 mS cm⁻¹)与高 Li⁺迁移数(0.65)。在电极界面性能上,AIBE-DEE 诱导形成的固体电解质界面(SEI)更薄且均匀(粗糙度 3.77 nm)、机械稳定性更强(DMT 模量 6.9 GPa),能抑制锂枝晶生长与多硫化锂(LiPS)溶解,使 Li||Cu 半电池锂沉积 / 剥离库伦效率达 99.14%。
基于 AIBE 的锂 - 硫化聚丙烯腈(Li||SPAN)电池展现出卓越的循环稳定性:高负载(4.0 mAh cm⁻²)SPAN 正极与薄锂箔(50 μm)组装的全电池,在 1 C 倍率下 500 次循环后容量保持率达 80.5%,平均库伦效率接近 99.94%,性能显著优于现有电解质体系;更具实际意义的是,Ah 级软包电池(贫电解质条件,1.52 g Ah⁻¹)经 95 次循环后容量衰减可忽略(保持率 99.7%),且无明显极化增长,为 Li||SPAN 电池的商业化应用提供了兼具性能与实用性的电解质解决方案。

图 1:电解质设计概念图
该图通过对比现有电解质与 AIBE 的设计逻辑,阐明 AIBE 的核心优势。其中,(a)-(c) 分别展示传统碳酸盐基极性电解质(CBPEs)、弱溶剂化电解质(WSEs)及高浓度 / 局部高浓度电解质(HCEs/LHCEs)的局限:CBPEs 因溶剂与 Li⁺强亲和性导致 Li 兼容性差,WSEs 存在 Li⁺解离不足问题,HCEs/LHCEs 则面临 Li⁺传输动力学迟缓;(d) 呈现 AIBE 的设计原理,强调 NO₃⁻的多结合位点可促进 [Li⁺-NO₃⁻-Li⁺] 形成,实现优异 Li 兼容性与快速 Li⁺传输,同时构建富 F、N 的稳定界面;(e)-(f) 通过溶剂的 | ESPₘₐₓ|/|ESPₘᵢₙ| 比值与给体数(DN)筛选标准,确定 DME、THF、DEE 为适配 AIBE 的溶剂,为后续电解质制备提供依据。

图 2:NO₃⁻阴离子在溶剂化结构中的桥联作用图
从理论与实验层面验证 NO₃⁻的桥联机制。(a) 通过静电势(ESP)分析,显示 NO₃⁻具有最负的 ESPₘᵢₙ(-6.05 eV),更易与 Li⁺结合;(b) 拉曼光谱(S-N-S 振动峰)表明引入 NO₃⁻后,溶剂分离离子对(SSIP)占比降低,接触离子对(CIP)与聚集体(AGG)占比增加;(c) 配位数(CN)数据显示,NO₃⁻会竞争 Li⁺配位,降低 Li⁺与 FSI⁻、DEE 的配位数;(d) Li⁺-Li⁺径向分布函数(RDF)证明 AIBE 中短距离 Li⁺-Li⁺(3-5 Å)相互作用增强;(e) 同步辐射广角 X 射线散射(WAXS)显示 AIBE 的溶剂化簇尺寸更大(Q=0.88 Å⁻¹,r=0.71 nm);(f)-(h) 通过分子结构示意图对比 [Li⁺-FSI⁻-Li⁺]、[NO₃⁻-Li⁺-FSI⁻-Li⁺] 与 [Li⁺-NO₃⁻-Li⁺],直观呈现 NO₃⁻的桥联效应缩短 Li⁺间距。

图 3:AIBE 溶剂化结构表征图
不同溶剂(DME、THF、DEE)制备的 AIBE 的结构差异。(a) 配位数对比显示,AIBE-DEE 中 Li⁺与 NO₃⁻、FSI⁻的配位数最高,与溶剂的配位数最低,说明其阴离子主导特性更显著;(b) NO₃⁻参与的溶剂化结构(NPSs)统计表明,AIBE-DEE 中单个 NO₃⁻更易与多个 Li⁺作用;(c) 簇尺寸分析显示 AIBE-DEE 的最大与平均簇尺寸最大,与溶剂极性低的特性相关;(d) 离子对类型占比数据显示 AIBE-DEE 的 SSIP 占比最低,进一步证实其强离子聚集性;(e)⁷Li NMR 光谱中 AIBE-DEE 的化学位移最靠下,表明其溶剂与 Li⁺相互作用最弱;(f) 循环伏安曲线显示 AIBE-DEE 的还原电流最低,Li 兼容性最优。

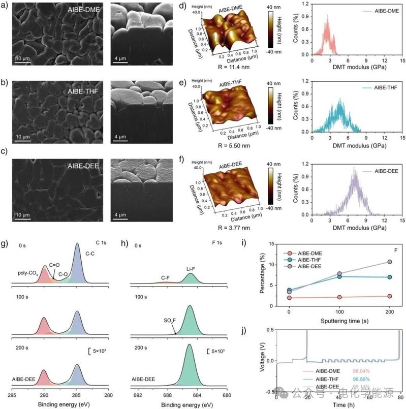
图 4:锂金属表征图
从形貌、界面与电化学性能角度分析 AIBE 对锂金属的保护作用。(a)-(c) 聚焦离子束扫描电子显微镜(FIB-SEM)图像,显示 AIBE-DEE 中锂沉积层更致密平整、晶粒更大,而 AIBE-DME 中存在大量空隙;(d)-(f) 原子力显微镜(AFM)表征表明,AIBE-DEE 形成的 SEI 粗糙度最低(3.77 nm),且德贾金 - 穆勒 - 托罗波夫(DMT)模量最高(6.9 GPa),界面均匀性与机械稳定性更优;(g)-(h) X 射线光电子能谱(XPS)深度剖析显示,AIBE-DEE 衍生的 SEI 中 Li-F 信号随溅射时间保持显著,证明其富无机内层结构;(i) F 元素原子百分比数据进一步验证 SEI 的无机成分富集;(j) 库伦效率曲线显示 AIBE-DEE 的 Li||Cu 半电池 CE 达 99.14%,电化学可逆性最佳。

图 5:SPAN 正极 CEI 层表征图
AIBE 与 SPAN 正极的兼容性及界面稳定性。(a) 循环性能曲线显示,AIBE-DEE 组装的 Li||SPAN 半电池在 1000 次循环后容量保持率达 93.9%,显著高于 AIBE-DME(82.7%)与 AIBE-THF(85.2%);(b)-(d) 充放电曲线表明 AIBE-DEE 的电压平台更稳定;(e)-(g) 原位分布弛豫时间(DRT)分析显示,AIBE-DEE 的电极 / 电解质界面阻抗(Rₑₑᵢ)与电荷转移阻抗(R_ct)更低且循环中变化小,Li⁺传输动力学更优;(h)-(j) 高分辨透射电子显微镜(HR-TEM)图像显示,AIBE-DEE 中 SPAN 正极循环后 CEI 更薄(3.8 nm),而 AIBE-DME、AIBE-THF 中 CEI 较厚且不均匀,证明 AIBE-DEE 能抑制正极结构降解。

图 6:Li||SPAN 全电池与软包电池电化学性能图
AIBE 在实际电池体系中的性能表现。(a) 全电池循环曲线显示,AIBE-DEE 组装的 Li||SPAN 全电池(50 μm 锂箔、4.0 mAh cm⁻² SPAN)在 500 次循环后容量保持率达 80.5%,远高于 AIBE-DME(150 次循环保持 63.9%)与 AIBE-THF(150 次循环保持 73.2%),且平均 CE 接近 99.94%;(b) 电压曲线显示 AIBE-DEE 的充放电平台极化小;(c) 性能对比图表明该工作的全电池循环寿命与容量保持率优于已报道的先进电解质体系;(d) 软包电池结构示意图标注其关键参数(贫电解质 1.52 g Ah⁻¹、高负载正极);(e)-(f) 软包电池性能曲线显示,1 Ah 级软包电池在 95 次循环后容量衰减可忽略,平均 CE 达 99.95%,验证 AIBE 的实际应用潜力。
【结论】
综上,本文提出一种阴离子诱导桥联电解质(AIBE)设计策略,旨在解决传统电解质在硫化聚丙烯腈(SPAN)正极应用中面临的锂离子(Li⁺)传输动力学迟缓与电极降解这一长期难题。该策略的核心在于筛选出具有低 | ESPₘₐₓ|/|ESPₘᵢₙ| 比值(<0.4)与适度给电子能力的溶剂,这类溶剂既能确保硝酸锂(LiNO₃)的有效解离,又能实现较高的锂金属兼容性。其中,以 1,2 - 二乙氧基乙烷(DEE)为溶剂的 AIBE(AIBE-DEE)展现出显著优势,不仅具备高本征离子电导率与快速电荷转移动力学,且硝酸根(NO₃⁻)阴离子的多结合位点还能促进致密离子对的形成,进而助力构建由阴离子衍生的富无机成分界面。作为概念验证,合理设计的 AIBE-DEE 使锂沉积 / 剥离库伦效率高达 99.14%;在采用 50 μm 锂箔与 4.0 mAh cm⁻² SPAN 正极的全电池中,该电解质实现了 500 次循环后 80.5% 的容量保持率。此外,AIBE-DEE 在 Ah 级软包电池中同样表现出优异的循环稳定性,95 次循环后容量几乎无衰减。本研究不仅推动了醚基电解质在锂 - 硫化聚丙烯腈(Li||SPAN)电池中的发展,更为后续电解质的工程化设计提供了独特的思路。
Wu, S., Liu, X., Guo, M., Hou, J., Hao, Z., Zhang, K., Li, H., Yan, Z., Lu, Y., & Chen, J. (2025). Anion-induced bridged electrolyte design strategy mitigates capacity decay in lithium–sulfurized polyacrylonitrile batteries. Angewandte Chemie International Edition, e202517531.